2022成都一建电子证书延续注册(2020一建电子证书什么时候可以注册)
- 公司注册
- 2023-02-10
- 101
部分地区有建工资源实时更新链接 ?pwd=2D72 提取码2D72 资源包含2022一建 教材 建设工程经济pdf 一建电子版教材VIP 2022年一建铁路建工社近五年。
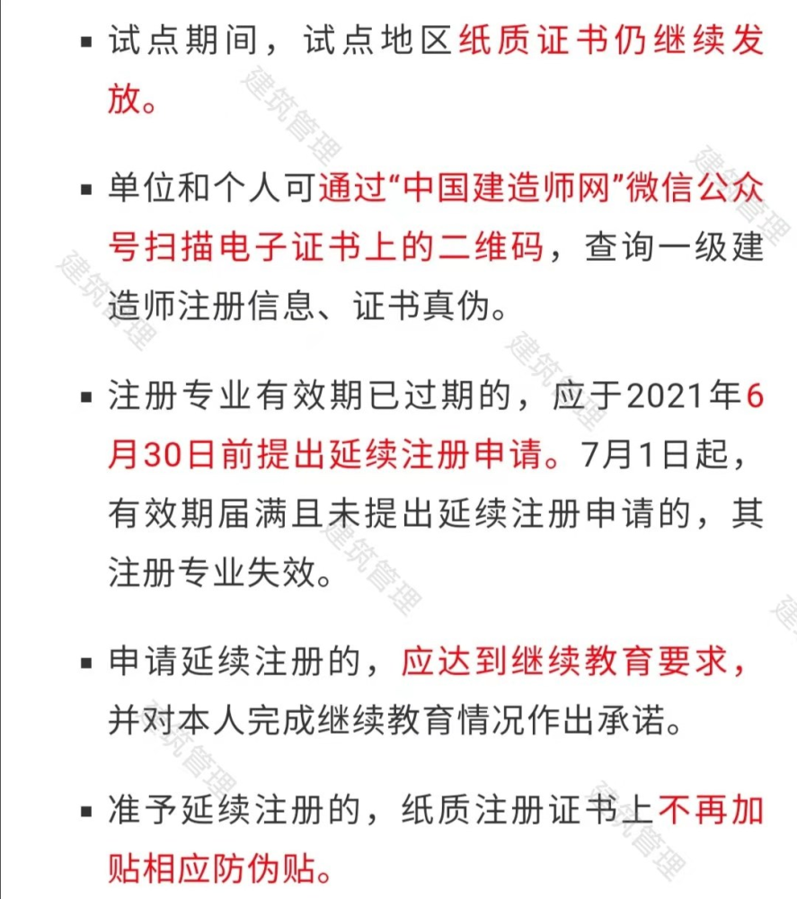
1 一级建造师注册专业有效期已过期的,应于2021年12月15日前提出延续注册申请注册专业仍在有效期内的,应在有效期届满30日前提出延续注册申请注册专业有效期届满且未提出延续注册申请的,自2022年1月1日起注册专业失效。
其注册编号同时有效从2022年1月1日起,一级建造师应重新刻制执业印章,并使用电子证书上的注册编号纸质版证书上编号将无效更多关于注册一级建造师考试的问题,可以进入建造网咨询。
1进入申报信息填写页面后,请如实填写民族毕业院校所学专业学历信息毕业时间等信息2在选择延续注册专业栏目中,选择需要注册的专业3在个人承诺栏目中,仔细阅读承诺条款,符合条件的,勾选本人作出上述承诺。

今天为大家分享的是一级建造师考试后需要继续教育和延续注册吗?希望能助您一臂之力建工资源实时更新链接 ?pwd=2D72 提取码2D72 资源包含2022一建 教材 建设。

本文由投稿人小点于2023-02-10发表在青柠号,如有疑问,请联系我们。
本文链接:https://limehao.com/article/15497.html


