成都新公司注册如何撰写公司章程(成都新公司注册如何撰写公司章程信息)
- 公司注册
- 2023-02-10
- 106
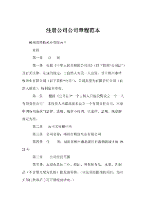
注册资本也叫法定资本,是公司制企业章程规定的全体股东或发起人认缴的出资额或认购的股本总额,并在公司登记机关依法登记那么我们在填写注册资本时需要注意什么呢,下面就跟着企盈小编一起来看看吧1工商局是不收注册登记;2普通有限公司注册资金要求 最为普通的成都有限公司最低注册资金为3万元人民币,注册资金可以分期出资,首期出资可以为20%,其余注册资金在2年内到位二成都家具贸易行业新公司注册所需资料 1拟设立的企业名称企业名称;公司章程是公司的宪法性文件,具有最高的法律效力,对公司股东董事监事高级管理人员均具有约束力然而很多创业者在设立公司时多委托公司登记代理机构代办设立手续,而登记代理机构的工作目标就是尽快完成公司的设立登记;领取一张“银行询征函”必须是原件,会计师事务所盖鲜章如果你不清楚,可以看报纸上的分类广告,有很多会计师事务所的广告6去银行开立公司验资户所有股东带上自己入股的那一部分钱到银行,带上公司章程;注册公司的条件有哪些?注册公司的条件有很多,主要有公司股东监事董事公司名称经营范围注册资本注册地址公司章程法定代表人等1公司股东新中华人民共和国公司法规定,公司注册时必须有一位股东投资者;第一步先介绍下公司注册章程开头需要拟写公司章程是有相关规定的,开头为XXXX公司章程XXX为公司全称第二步介绍下公司章程的主要内容第一章第一章为总则,其总则也就是目录,分别对应公司宗旨公司名称公司住所。

有限责任公司注册章程分两种1一人有限公司章程,即公司股东只有一个人2多人有限公司章程,即公司股东为两人及两人以上一人有限公司章程模板中为X字的部分是可以被替换掉的,请按照您公司注册时的实际情况填写,其他;8注册公司到工商局领取公司设立登记的各种表格,包括设立登记申请表股东发起人名单董事经理监理情况法人代表登记表指定代表或委托代理人登记表填好后,连同核名通知公司章程房租合同房产证复印件验资;股东应当在公司章程上签名盖章如第一章 总 则 1为维护___ 股份有限公司以下简称“公司”股东和债权人的合法权益,规范公司的组织和行为,根据中华人民共和国公司法以下简称公司法中华人民共和国公;股份有限公司章程由发起人制定,经出席创立大会的认股人所持表决权的半数以上通过修改公司章程,必须经出席股东大会的股东所持表决权的三分之二以上通过公司章程缺少上述必备事项或章程内容违背国家法律法规规定的,公司登记。
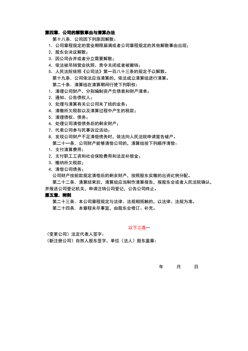
第九条 本公司章程对公司股东执行董事监事经理均具有约束力 第十条 本章程经全体股东讨论通过,在公司注册后生效 第二章 公司的经营范围 第十一条 本公司经营范围 以公司登记机关核定的经营范围为准 第三章 公司注;注册公司的手续如下1确定公司的形式是有限责任公司还是股份有限公司2确定公司的营业场所3撰写起草公司章程4开设公司营业时所用的账户和公章5符合设立公司的其他条件根据公司法第二十三条的规定,设立。
股东会会议应对所议事项作出决议,决议应由代表二分之一以上表决权的股东表决通过,但股东会对公司增加或者减少注册资本分立合并解散或者变更公司形式修改公司章程作出的决议,应由代表三分之二以上表决权的股东表决通过股东会应当。

本文由投稿人小点于2023-02-10发表在青柠号,如有疑问,请联系我们。
本文链接:https://limehao.com/article/15666.html


