成都一级注册建筑师2022报名地点(成都一级建造师报名时间2021考试时间)
- 公司注册
- 2023-01-18
- 122
2022年一级注册建筑师考试报名时间于3月24日正式开始报名期限一般为5天要报考的学生要及时关注当地的报考公告,具体的地方具体的时间会有一点区别报名具体流程 1首先进入中国人事考试网,找到网上报名,点击网上报名。
2022年度全国一二级注册建筑师资料考试考务工作通知已下发,关于考试的主要肉容梳理如下一报名时间2022年3月25日9003月31日1700二准考证打印时间2022年5月9日9005月13日1700三考试时间。
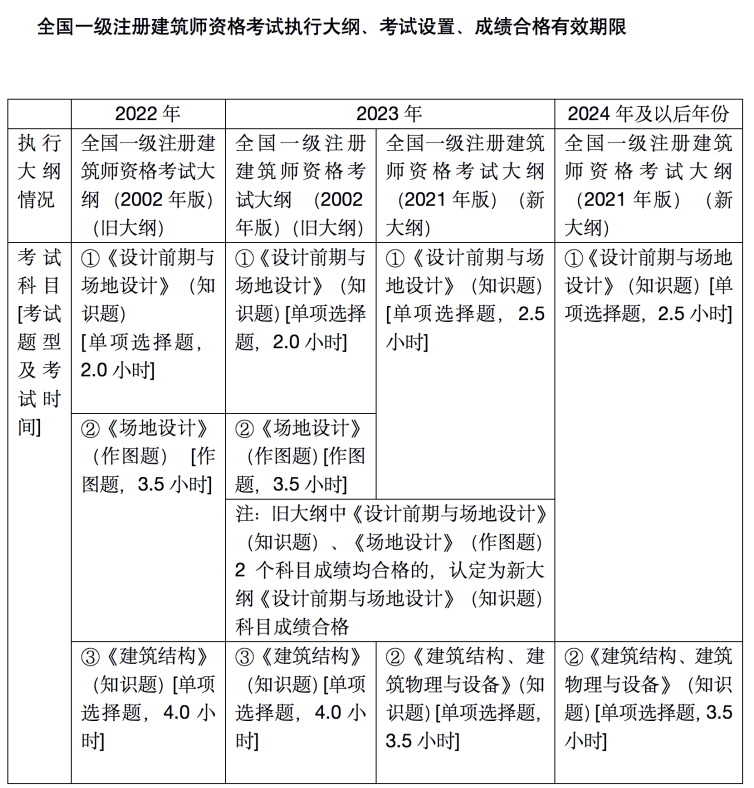
2022年一级建筑师考试在5月14,15,21和22日,但由于疫情原因部分省份已暂停考试,还请预报考者及时关注相关信息考试科目有9门,分别为建筑设计建筑经济施工与设计业务管理设计前期与场地设计建筑。
2022年注册建筑师考试时间为5月1415日2122日注册建筑师,指经考试特许考核认定取得中华人民共和国注册建筑师执业资格证书以下简称执业资格证书,或者经资格互认方式取得建筑师互认资格证书以下简称互认资格证书。
二取得工学管理科学与工程类专业大学本科学历,从事建设工程项目施工管理工作满3年三取得工学管理科学与工程类专业大学硕士及以上学历,从事建设工程项目施工管理工作满2年以上就是关于“2022年一级注册建筑师考试。
一级建筑师考试报名时间一般在3月24日3月30日 这是历年没有特殊情况下的报名时间在3月24日左右,然后考试时间在514日但是随着疫情的影响,大部分省份在今年明确地公布一级注册建筑师考试往后推迟,相应的一级。

一级建筑师资格考试需要考6科,分别是设计前期与场地设计建筑设计建筑结构建筑物理与建筑设备建筑材料与构造建筑经济施工与设计业务管理建筑方案设计二级建筑师资格考试需要考4科 1。
一注建筑师考试九个科目,难度都不小,且要在八年内全部通过,才能拿到注册建筑师执业资格证书之后的注册建筑师注册证书是需要进行申请的,所以我们一定要规划好复习计划,不能急功近利,否则很容易事倍功半明确复习。
2022年的一级注册建筑师考试共考4天,分别在5月14日5月15日5月21日5月22日举行下面为详细的考试时间和科目15月14日,早上8001130,时长35小时,考建筑设计下午13301530,时长2。
按照人力资源社会保障部办公厅发布的2022年度专业技术人员职业资格考试工作计划,2022一级注册建筑师考试将于5月14日15日21日22日举行一级注册建筑师资格考试设设计前期与场地设计建筑技术设计作图题。
一级注册建筑师难度较大且报考条件比较苛刻,在专业学历和工作时间方面有较高的要求其中必要条件是获建筑学专业或相近专业相近专业包括城乡规划土木工程风景园林环境设计历史建筑保护工程的学位。
如果时间精力受限的话可以第一年考一科作图一科选择,第二年再考一科作图一科选择二级注册建筑师是建筑人考证首选报考建议如果是在一二线大城市从业,直接考一级注册建筑师,如果在三四线城市从业,或者是转专业从事建筑。
5月14日15日和5月21日22日一级建筑师是建筑行业专业管理人员,主要从事各种民用与工业房屋及群体的综合设计室内外环境设计咨询等建筑业务根据国务院2014年8月12日发布的国务院关于取消和调整一批行政审批项目等。

下面放近几年的考试时间以做参考但请注意虽然一般考试时间在5月,报名时间在2,3月,但也可能有特殊情况,请报考者务必及时关注相关消息,以防错过报考或报名建筑师,又称注册建筑师,分为一级和二级,是指从事建筑。
12月10日11日17日18日注册建筑师是依法取得注册建筑师资格证书,在一个建筑设计单位内执行注册建筑师业务的人员主要工作内容国家对从事人类生活与生产服务的各种民用与工业房屋及群体的综合设计室内外环境设计。
年年建筑师考试考生爆满有人已经上路备考,有人却连如如何报考等流程都不清晰接下来,我为大家归纳好了2022年二级建筑师考试公告详情,请耐心阅读末尾有查询链接二级注册建筑师资格考试首次报考人员需满足下列。
虽然2023年的注册建筑师考试时间还没有公布,但可以参考往年的,下面是2022年的建筑师考试时间预计仍然在五月中旬准确时间等官方通知2022年一二级注册建筑师考试时间科目具体安排 1一级注册建筑师 2022年一级注册建筑。
本文由投稿人小点于2023-01-18发表在青柠号,如有疑问,请联系我们。
本文链接:https://limehao.com/article/4810.html


