成都官方注册电气工程师报考条件(成都官方注册电气工程师报考条件要求)
- 公司注册
- 2023-01-27
- 54
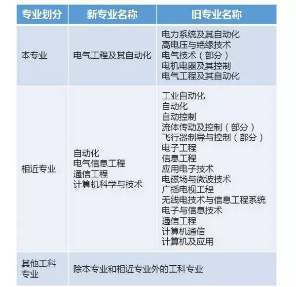
1、2取得本专业或相近专业大学专科学历,累计从事电气专业工程设计工作满1年3取得其他工科专业大学本科及以上学历或学位,累计从事电气专业工程设计工作满1年4基础考试合格,并具备以下条件之一者,可申请参加专业考试;符合注册电气工程师执业资格制度暂行规定第十条的要求,并具备以下条件之一者,可申请参加基础考试 一取得本专业指电气工程电气工程自动化专业或相近专业指自动化电子信息工程通信工程计算机科学与技术专业大学本科及;注册电气工程师考试分两步 基础考试和专业考试,其报考条件分别为\x0d\x0a一 具备以下条件之一者,可申请参加基础考试\x0d\x0a1 取得本专业指电气工程电气工程自动化专业或相近专业指自动化电子。
2、1注册电气工程师必须以有资质单位名义报考,主要是为了保证报考人员的工作经历如果该单位不具备报考资格,即使考试前审核通过,并顺利通过考试,发证书时还有审核,一旦查出,也是有权不发证书的2从2014年开始,技术类;报考条件 凡中华人民共和国公民,遵守国家法律法规,恪守职业道德,并具备相应专业教育和职业实践条件者,均可申请参加注册电气工程师执业资格考试具备以下条件之一者,可申请参加基础考试一取得本专业指电气工程。
3、报考条件凡中华人民共和国公民,遵守国家法律法规,恪守职业道德,并具备相应专业教育和职业实践条件者,均可申请参加注册电气工程师执业资格考试具备以下条件之一者,可申请参加基础考试1取得本专业指电气工程电气;三取得其他工科专业大学本科及以上学历或学位,累计从事电气专业工程设计工作满1年基础考试合格,并具备以下条件之一者,可申请参加专业考试一取得本专业博士学位后,累计从事电气专业工程设计工作满2年或取得相近;符合报考条件第一条规定的要求,并具备下列条件之一者,可申请参加基础考试1取得本专业或相近专业大学本科及以上学历或学位2取得本专业或相近专业大学专科学历,累计从事电气专业工程设计工作满1年3取得其他工科。

4、电工操作证 电工职业资格证中级属于资格证,说明你有资格从事这个工作,电气工程师属于职称,可以参加考试也可以评,总之都是花钱的,参加工作以后考的话,难度比较大,最好参加培训机构的培训,然后直接拿证,国 家;注册电气工程师资格考试分为基础考试和专业考试参加基础考试合格并按规定完成职业实践年限者,方能报名参加专业考试对基础考试来说,考试大纲一样,但专业基础的考题不一样,往年下午题的考点差别挺大注册电气工程师考试科目;中华人民共和国公民凡遵守国家法律法规,遵守职业道德,并具有相应的职业教育和职业实践要求的,均可申请参加注册电气工程师职业资格考试申请人如符合下列任何一项条件,均可申请参加基础考试1本专业指电气工程电气;报考电气工程师时,先考虑学历以及毕业的年限,看看都能报考哪一些等级的工程师,然后再考虑是否需要上一级别的工程师职称的条件参考资料电气工程师报考条件详细说明;电气工程师证考取需要的条件具备以下条件之一者,可申请参加基础考试1取得本专业指电气工程电气工程自动化专业或相近专业指自动化电子信息工程通信工程计算机科学与技术专业大学本科及以上学历或学位2;注册电气工程师报考条件是要对于学历有一定要求,具体为1取得本专业电气工程电气工程自动化专业,下同或相近专业自动化电子信息工程通信工程计算机科学与技术专业大学本科及以上学历或学位2取得本专业或;报考条件凡中华人民共和国公民,遵守国家法律法规,恪守职业道德,并具备相应专业教育和职业实践条件者,均可申请参加注册电气工程师执业资格考试具备以下条件之一者,可申请参加基础考试一取得本专业指电气工程;取得本专业或相近专业大学专科学历,累计从事电气专业工程设计工作满1年注册电气工程师资格考试分为基础考试和专业考试参加基础考试合格并按规定完成职业实践年限者,方能报名参加专业考试考试分为基础考试和专业考试基础;电气工程师报考条件是什么让我们一起了解一下吧电气工程师报考条件凡中华人民共和国公民,遵守国家法律法规,恪守职业道德,并具备相应专业教育和职业实践条件者,均可申请参加注册电气工程师执业资格考试考试分为基础;电气工程师报考条件凡中华人民共和国公民,遵守国家法律法规,恪守职业道德,并具备相应专业教育和职业实践条件者,均可申请参加注册电气工程师执业资格考试具备以下条件之一者,可申请参加基础考试一取得本专业指。

本文由投稿人小点于2023-01-27发表在青柠号,如有疑问,请联系我们。
本文链接:https://limehao.com/article/8432.html


